首页 > 市政工程 > 博物馆 >

陕西历史博物馆西地下临时展厅展柜、专业照明与多媒体设施采购项目中标(成交)结果公告

陕西历史博物馆西地下临时展厅展柜、专业照明与多媒体设施采购项目中标(成交)结果公告

  • 收藏
  • 打印
  • 字小
  • 字大+
基本信息
信息类型:结果公示
区域:陕西
源发布时间:2026-04-17
项目名称:******[查看]
项目编号:******[查看]
招标文件下载

一、项目编号:SNCG-FM-******

二、项目名称:西地下临时展厅展柜、专业照明与多媒体设施采购项目

三、采购结果

采购包1:

供应商名称 供应商地址 中标(成交)金额 评审总得分
******有限公司 四川省成都市龙泉驿区经济开发区南五路666号 780,349.20元 67.20

四、主要标的信息

合同包1(陕西历史博物馆西地下临时展厅展柜、专业照明与多媒体设施采购项目):

******有限公司)

品目号 品目名称 采购标的 品牌 规格型号 数量(单位) 单价(元) 总价(元)
1 其他柜类 展柜 详见分项报价表 详见分项报价表 1.00(项) 780,349.20 780,349.20

五、评审专家(单一来源采购人员)名单:

耿毅(采购人代表)张小鹏白珍张智林陈桂梅

六、代理服务收费标准及金额:

代理服务收费标准及金额

合同包号 合同包名称 代理服务费金额(万元) 收取对象
1 陕西历史博物馆西地下临时展厅展柜、专业照明与多媒体设施采购项目 0

七、公告期限

自本公告发布之日起1个工作日。

八、其他补充事宜

根据财办库〔2023〕243号《关于进一步提高政府采购透明度和采购效率相关事项的通知》公示如下:

******有限公司 评审总得分:186.00分;评审平均分:37.20分;最终得分:67.20分。

九、凡对本次公告内容提出询问,请按以下方式联系。

1.采购人信息

名称:陕西历史博物馆

地址:西安市雁塔区小寨东路91号

联系方式:******

2.采购代理机构信息

名称:陕西省省级单位政府采购中心

地址:陕西省西安市碑林区长安北路14号

联系方式:******

3.项目联系方式

项目联系人:吴老师

电话:******

陕西省省级单位政府采购中心

2026年04月17日


相关附件:
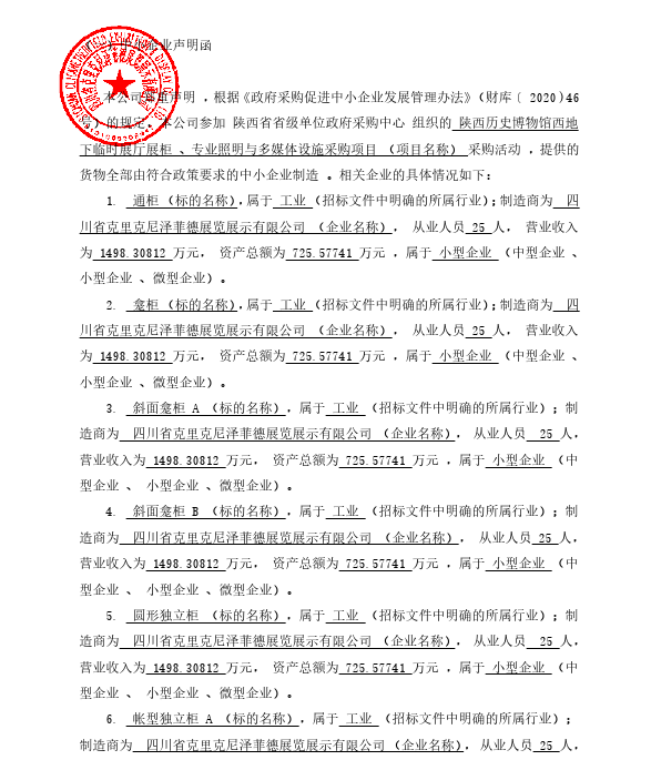
陕西历史博物馆西地下临时展厅展柜、专业照明与多媒体设施采购项目中标(成交)明细.pdf ******有限公司分项报价表1.png ******有限公司分项报价表2.png ******有限公司分项报价表3.png ******有限公司中小企业声明函1.png ******有限公司中小企业声明函2.png ******有限公司中小企业声明函3.png ******有限公司中小企业声明函4.png ******(终稿)陕西历史博物馆西地下临时展厅展柜、专业照明与多媒体设施采购项目.docx

附件下载:

陕西历史博物馆西地下临时展厅展柜、专业照明与多媒体设施采购项目中标(成交)明细.pdf

******有限公司分项报价表3.png

******有限公司中小企业声明函1.png

******有限公司中小企业声明函3.png

******(终稿)陕西历史博物馆西地下临时展厅展柜、专业照明与多媒体设施采购项目.docx

******有限公司分项报价表1.png

******有限公司分项报价表2.png

******有限公司中小企业声明函2.png

******有限公司中小企业声明函4.png


查看项目详细信息

版权免责声明

【1】凡本网注明"来源:机电设备采购平台"的所有文字、图片和音视频稿件,版权均属于机电设备采购平台,转载请必须注明机机电设备采购平台,违反者本网将追究相关法律责任。

【2】本网转载并注明自其它来源的作品,是本着为读者传递更多信息之目的,并不代表本网赞同其观点或证实其内容的真实性,不承担此类作品侵权行为的直接责任及连带责任。其他媒体、网站或个人从本网转载时,必须保留本网注明的作品来源,并自负版权等法律责任。

【3】如涉及作品内容、版权等问题,请在作品发表之日起一周内与本网联系。

分享到朋友圈
一天内免费查看信息来源站点

分享成功后点击跳转

注册使用者、商机更精准
姓名:*
手机号:*
验证码:* 发送验证码 已发送(60s)
机构名称:
职位:
供应产品:

开通黄金会员,即可查看实时商机信息(30条/天)

每天提供100000+条招投标采购信息,随时掌握最新发布的商机,实时更新

开通地区选择
全国
选择地区
黄金会员权益
查看信息(30条/天)
信息订阅(5组)
来源跳转验证(30次/天)
附件下载(部分正文涵盖)
铂金会员权益 (包含黄金会员权益)
查看信息(100条/天)
信息订阅(10组)
来源跳转验证(100次/天)
项目导出(100条/天)
附件下载(部分正文涵盖)
钻石会员权益 (包含铂金会员权益)
查看信息(无限制)
信息订阅(无限制)
来源跳转验证(无限制)
企业推荐
项目导出(1000条/天)
企业信息
标友圈
附件下载(部分正文涵盖)

抱歉,您当前会员等级权限不够!

此功能只对更高等级会员开放,立即提升会员等级!享受更多权益及功能

请扫码添加客服微信或拨打客服热线 0571-28951270 提升会员等级
立即提升会员等级
订单创建成功,打开微信扫一扫完成付款

打开微信扫一扫完成付款

商品名称 暂无
订单编号 暂无
支付方式 微信支付
微信支付 ¥ 599
切换方式

切换到支付宝支付

关注微信
关注微信
关注App
关注App
微信客服
微信客服
返回顶部